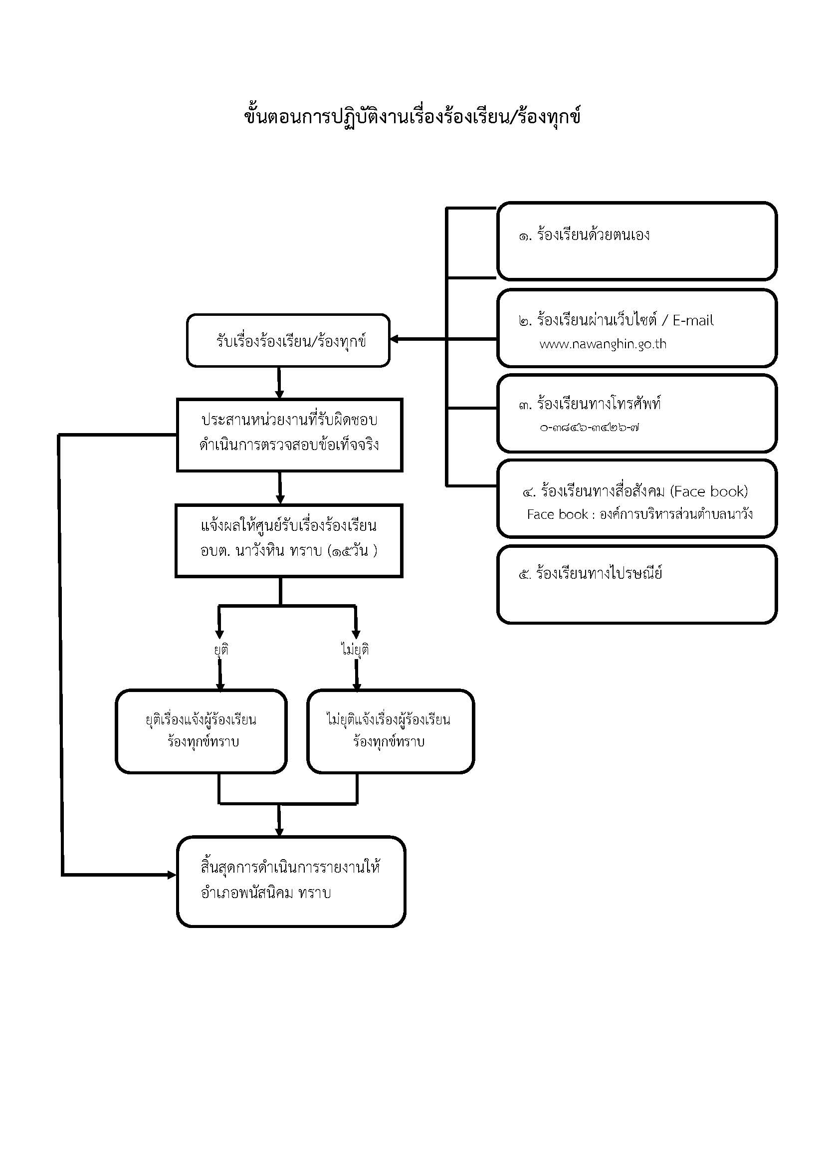
ขั้นตอนการปฏิบัติงานเรื่องราวร้องเรียน/ร้องทุกข์ ขั้นตอนการปฏิบัติงานเรื่องราวร้องเรียน/ร้องทุกข์ ขั้นตอนการปฏิบัติงานเรื่องราวร้องเรียน/ร้องทุกข์ (9 ก.พ. 2564 ) เปิดไฟล์